最近滴滴上出了很多令人害怕的事情,网友都在问滴滴还能相信吗。今天传出了一个滴滴顺风车全国下线的消息,很多小伙伴都在问这个滴滴顺风车全国下线是不是真的?小编就为大家详细的介绍下这个事情的具体情况!

出现这种对社会影响及其恶劣的事件,滴滴方面是具有非常大且不可推卸的责任,这说白了就是滴滴的监管不力,导致什么样的人都能开滴滴,再加上注册审核的时候也是有很大的问题,这次的事件,滴滴方面一定以及必须要给我们所有人一个交代。

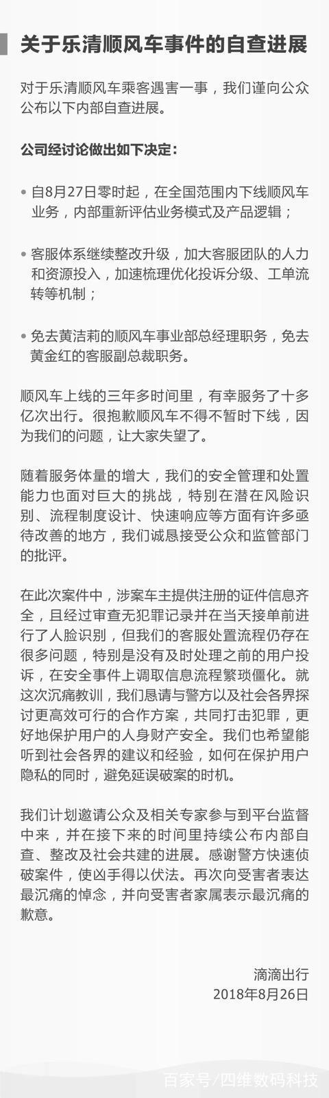
今天(8月26日)午间11:10分左右,滴滴出行公布了一份《关于乐清顺风车事件的自查进展》公告。
公司经讨论作出如下决定:全国方面下线滴滴顺风车、加大力度进行整改和审核、免去黄洁莉事业部总经理职务、免去黄金红的客服副总裁职务。

其实我们不管这件事情到底警方是否有拖沓的责任之类的,但是在14小时就抓住凶手的警方,你觉得还是那种不负责任的警察吗?只是就事论事的话,滴滴的监管职责是真的要加强再加强,这种事情的出现直接毁灭了一个家庭,对于社会的影响真的实在是太巨大太恶劣了,

我们可以看到,平台给出的时间是在一小时内答复,这在人命关天的时候,几分钟都嫌多好吗!。滴滴的客服也一直在机械地敷衍她,从15:42第一次联系滴滴到16:43这次联系,滴滴的客服都只是让她继续等1小时,甚至都不知道他们已经在16:00报警过,还让他们继续去报警。

只是希望以后这种类似的事件不要再次发生,不管滴滴以后是否还继续开展他的顺风车业务,只是希望滴滴方面能加大对自己客服的培训力度和管理力度,有一句话说得好:地狱空荡荡,魔鬼在人间!
以上就是这篇文章的所有内容,希望对小伙伴有所帮助,更多资讯请关注百科问题网网!
