从今天起,去白俄罗斯免签啦!最新71个免签/落地签国家和地区名单有哪些呢?百科问题网小编为大家带来最新71个免签/落地签国家和地区名单的相关资讯,感兴趣的小伙伴赶紧来看看吧!
【今天起,去白俄罗斯免签啦!最新71个免签/落地签国家和地区全名单】8月10日起,中国和白俄罗斯关于互免持普通护照人员签证的协定正式生效!
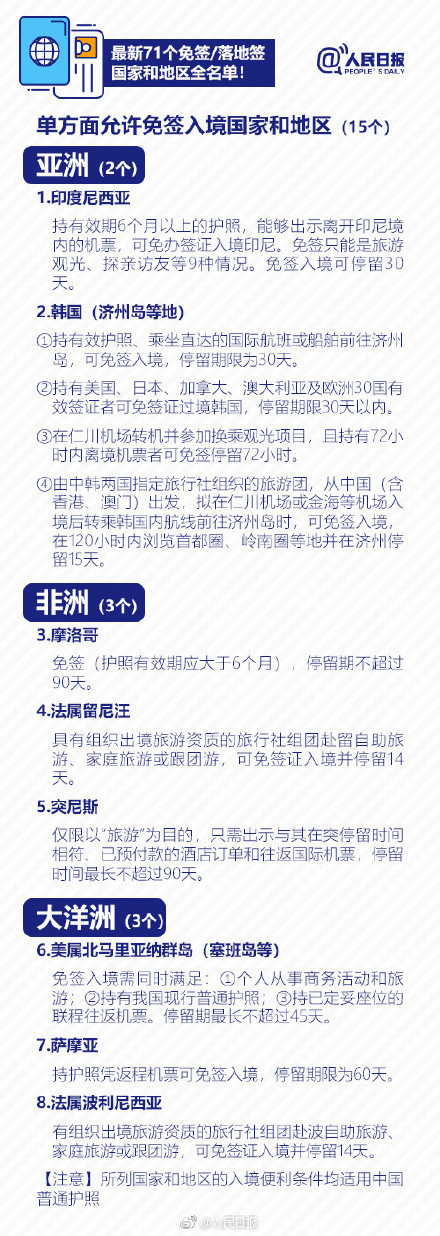
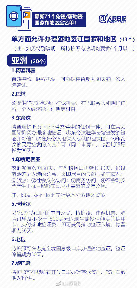
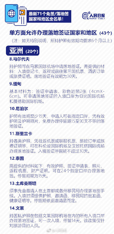
白俄罗斯成为第13个与我国互免普通护照签证的国家。送你一份71个免签/落地签国家和地区最新全名单,戳图了解转给小伙伴,趁暑期,来场说走就走的旅行!








我缺的不是面签 我缺的是钱
不应该叫白罗斯吗
这些免签国家80%我第一次听说
惨的一b,不仅免签国家少,时间还短。
没有一个发达国家这份名单是高级黑?
西方的哪个国家我没去过?
都是尼玛垃圾国家 护照含金量和朝鲜不相上下 垃圾还在自嗨
偷偷问一句花呗还了吗
这也值得吹?发达国家一个没有
以上就是今天的全部内容了,希望对大家有帮助,更多资讯请关注百科问题网网哦!
